NewsVoir
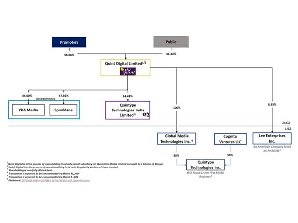
Noida (Uttar Pradesh) [India], February 28: Quint Digital Limited (QUINT, BSE 539515), is India’s only new-age digital media-technology group listed on an Indian stock exchange. Via its newly formed 50:50 US Joint Venture with Cognita Ventures LLC, Quintype Technologies Inc. has entered into a definitive agreement with Listen First Media LLC to acquire the entire business operations including technology platform, brand, IP, domain name, customer contracts, employees etc. The transaction is expected to be consummated by March 1, 2024.
Listen First Media (www.listenfirstmedia.com) is a premier social media and digital analytics platform headquartered in New York with a strong team of 75+ professionals. Listen First Media was founded in 2012 to guide the way brands make decisions with large datasets from social media. Listen First Media consolidates social media analytics from all major social channels and assists major brands to maximize their social media ROI. Listen First Media also provides an expert team of social media strategists to assist clients by providing timely data, insights, and strategies. Listen First Media services marquee clients in the media and entertainment, streaming services, gaming, and other verticals. The massive dataset owned by Listen First provides unique industry and competitive benchmarking that clients highly value.
Along with Quintype, Listen First will become the second SaaS based product from QDL’s media-tech stable. QDL expects to exploit synergies between these two media-tech platforms and their potential global footprints. Listen First’s marketing and sales prowess is also expected to power a successful launch of Quintype in North America’s large CMS (Content Management Systems) market for digital publishers.
To give effect to the above acquisition, Quint Digital Limited has, via its wholly owned subsidiary viz Global Media Technologies Inc., entered into a binding term sheet with Cognita Ventures LLC to set up ‘Quintype Technologies Inc.’, a media-tech company incorporated in Delaware, as an equal Joint Venture.
On completion of the transaction, Global Media Technologies Inc., will acquire 50 per cent stake in Quintype Technologies Inc for an aggregate consideration (in form of debt and equity) of USD 2.25 Million. This transaction is expected to be closed by March 31,2024.
Quint Digital Limited is India’s leading digital and media-tech/AI-focused company. QDL owns a majority stake in Quintype Technologies India Limited, the AI-powered Digital Newsroom Growth Platform that empowers publishers in India, the USA, Europe, the Middle East, and Africa to create, distribute and monetise their content.
QDL is also one of the fastest-growing digital networks where the motive is to create innovative ideas in the space of digital content with cutting edge technology and formats which are engaging and speak for the people. QDL is diving in to change the landscape of digital content by creating relevant stories through its marquee, award-winning platform, The Quint.
For more information, visit www.quintdigitalmedia.com
Cognita Ventures LLC is a private angel investing syndicate set up by leading Indian-American technology professionals from USA. Cognita Ventures invests exclusively in technology and AI companies and provides deep operational expertise to portfolio companies. The founders of Cognita Ventures had earlier built a global IT services company, which was acquired by a publicly listed company.
This release contains certain “forward looking statements” including, but without limitation, statements relating to the implementation of strategic initiatives, and other statements relating to Quint Digital Limited future business developments and economic performance. While these forward-looking statements indicate our assessment and future expectations concerning the development of our business, a number of risks, uncertainties and other unknown factors could cause actual developments and results to differ materially from our expectations. These factors include, but are not limited to, general market conditions, macro-economic, governmental and regulatory trends, movements in currency exchange and interest rates, competitive pressures, technological developments, changes in the financial conditions of third parties dealing with us, legislative developments, and other key factors beyond the control of the Company, such as Covid-19, that could affect our business and financial performance.
The Company undertakes no obligation to publicly revise any forward looking statements to reflect future / likely events or circumstances. In addition, this release is for general information purposes only, without regard to any specific objectives, financial situations, or informational needs of any particular person. The financial information outlined in this press release is unaudited, based on management accounts. Accordingly, limited reliance should be placed on such financial information. The Company may alter, modify, or otherwise change in any manner the content of this release, without obligation to notify any person of such change or changes. This release should not be copied or disseminated in any manner.
(ADVERTORIAL DISCLAIMER: The above press release has been provided by NewsVoir. ANI will not be responsible in any way for the content of the same)
This story is auto-generated from a syndicated feed. ThePrint holds no responsibility for its content.

